Elevated Space Automation

  • Date: 5/12/2021 – Present
  • Elevated Products Group
  • Role: Project Lead / Product Design / Development Lead / UX/UI Design / Visual Design / Software Architect / Data visualization
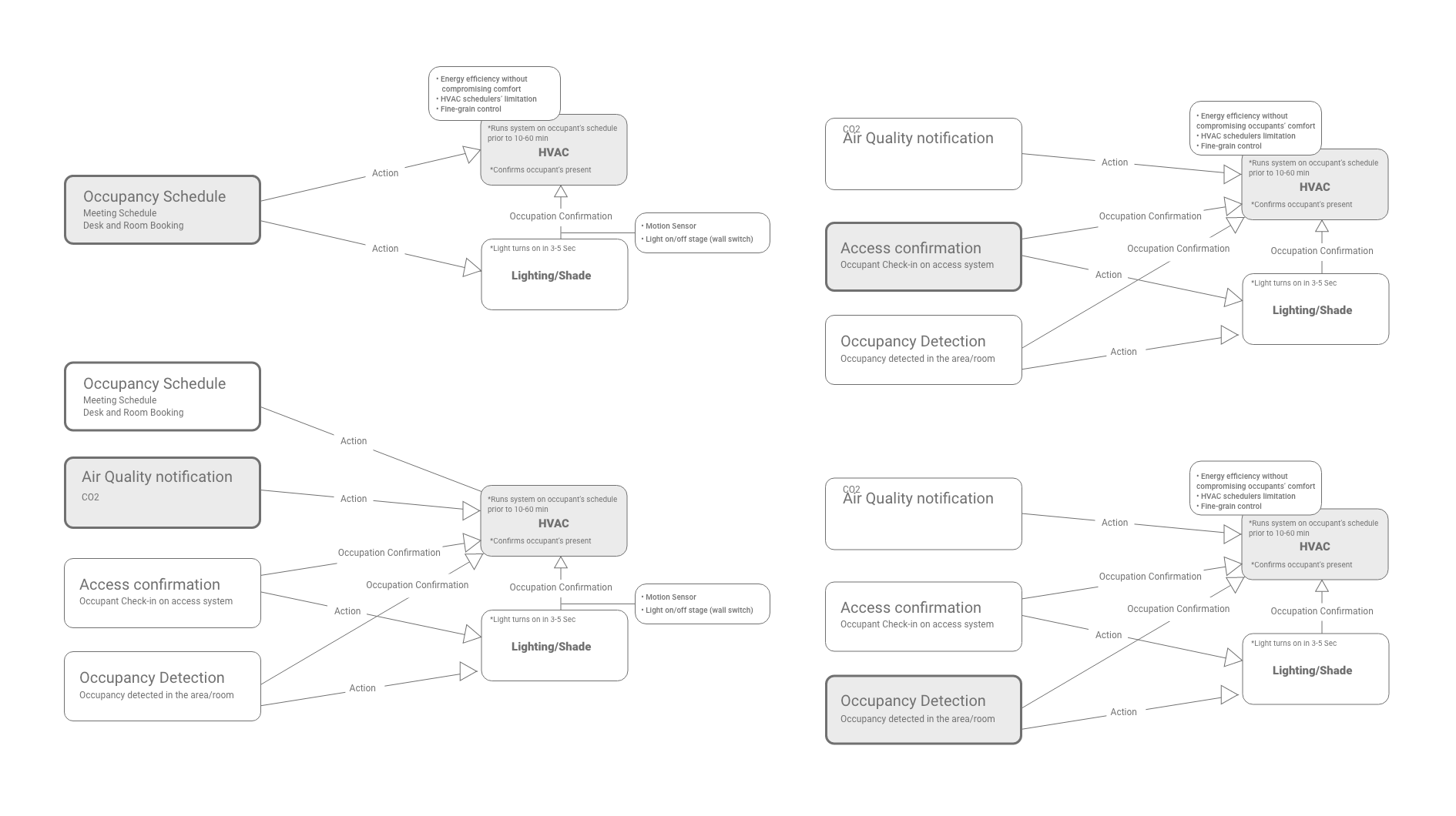
  • Description: Elevated is a cutting-edge space automation platform designed to transform environments into smart, self-optimizing ecosystems. Our technology gives you total control, allowing you to manage, automate, and optimize everything from utilities and climate to facility operations. By leveraging real-time data, Elevated empowers businesses to boost efficiency, reduce costs, and scale for the future, all while enhancing sustainability, enriching human experiences, and creating lasting value. Data visualization of the space data from the “Internet of Things” sensors, including Space utilization, Air Quality, Heating and Cooling, Lighting usage, Access, Desk and Room booking, etc.