Case Studies

Confidential & Non-Public WorkPlease Keep Confidential. 

These case studies contain selected projects that are not public-facing, including early concepts, client collaborations, and NDA-protected work. I’m sharing these examples with you so you can understand my design approach, thinking, and process.

• Don’t share, screenshot, or redistribute anything on this page.
• Don’t repost the work on social media or other sites.
• Don’t contact clients about the projects shown.
• Use this page only for personal or internal review.

Thank you for respecting the confidentiality of this work.

If you’d like to talk more about any project, feel free to reach out: frankyjcho@gmail.com or frank@asianfrank.com, and I’ll be happy to share access.

🔒 1. Elevated Software Platform 2021-2025 

Systems Design · Platform Architecture · Multi-Platform UX
How a modular product ecosystem unifies workflows across Web, iOS, and Android.

→ View Project

Elevated Digital Twin Multiplayer

🔒 2. Elevated Digital Twin Metaverse 2021- 2025

Spatial Computing · 3D Interaction · Real-Time Data · Multiplayer
A motion-driven design language that expresses hierarchy, flow, and emotion in modern digital interfaces.

→ View Project

🔒 3. AR EEG Visualization (SceneKit + Metal) 2018-2021

Medical AR · GPU Motion Visualization · Real-Time Neural Signals
An augmented reality system mapping EEG activity onto a spatial 3D cranial model.

→ View Project

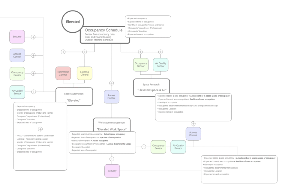
Smart Space Service Map

🔒 4. Case Study: Powered by Elevated 2021-2025

Strategy · Ecosystem Mapping · Subscription Architecture
Building the Start → Study → Automate framework for a scalable product ecosystem.

→ View Project